跳到主要內容區
國立臺東大學師範學院 /Teachers College
Menu
師院首頁
系所單位
學系
中心
休閒事業管理碩士在職專班
國語文補救教學碩士在職專班
網頁管理
本功能需使用支援JavaScript之瀏覽器才能正常操作
院長遴選專區
徵求候選人啟事
相關法規
遴選時程
表單下載
遴選委員會名單
首頁
最新消息
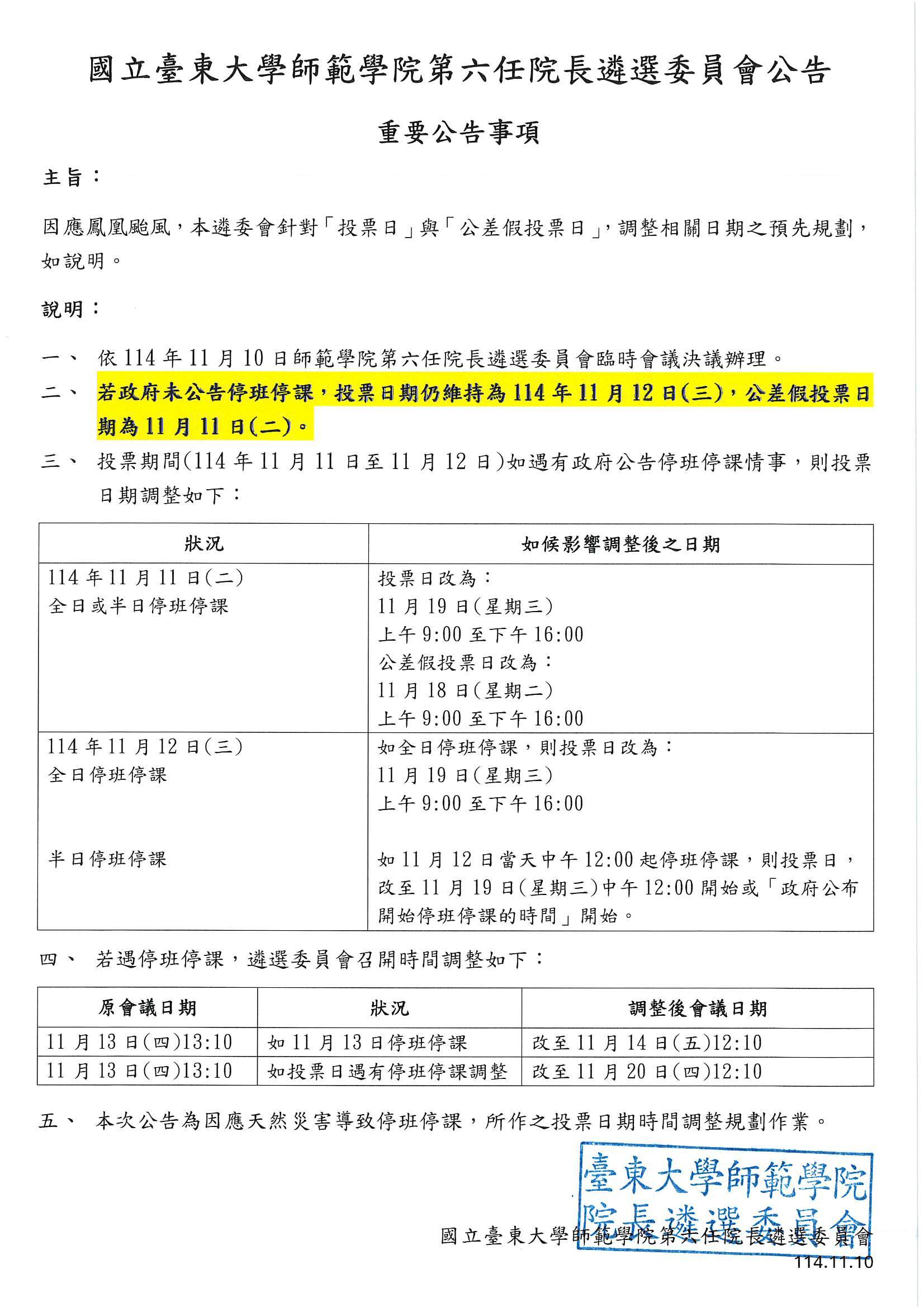
【師範學院第六任院長遴選】重要公告事項114.11.10
遴委會公告1141110.jpg
瀏覽數:
友善列印
分享
Close (Esc)
Share
Toggle fullscreen
Zoom in/out
Previous (arrow left)
Next (arrow right)